南湖新闻网讯(通讯员 谢俊飞 张振宇)10月5日,我校张宏宇教授园艺与城市昆虫研究团队在知名期刊PLoS Genetics在线发表题为“miR-275/305 cluster is essential for maintaining energy metabolic homeostasis by the insulin signaling pathway in Bactrocera dorsalis”的文章,首次在橘小实蝇中证实了microRNA(miR-275/305簇)参与能量代谢的稳态调控,研究成果对于理解营养调控昆虫代谢生理具有重要的科学意义。

饮食营养作为重要的环境限制因子,对昆虫生长发育及繁殖至关重要。在多数双翅目昆虫中,羽化后的成虫必须摄入一定的蛋白质才能达到性成熟阶段并繁殖后代。此外,生物体需要不断地调整各组织器官间的代谢状况以适应营养的波动,精确控制代谢稳态对细胞分化和组织完整性至关重要,代谢失调会导致严重的生理性疾病,如肥胖和胰岛素抵抗。然而,昆虫用来应对不同营养变化来调整自身代谢的分子机制,仍然知之甚少。
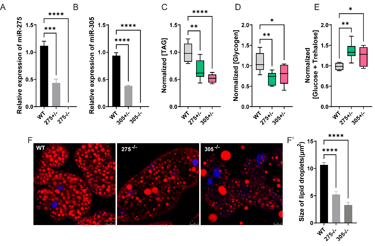
该研究首先明确了取食酵母对橘小实蝇成虫代谢的影响(甘油三酯、糖原和总糖含量升高)。最新的研究发现,饮食可以重塑miRNA表达谱,进一步通过RNAi干扰miRNA生物合成通路基因发现,干扰AGO1和DCR1同样能够影响成虫的代谢状态,表明饮食酵母可能通过miRNA影响橘小实蝇代谢状态。通过small RNA高通量测序,共鉴定19个差异表达的miRNAs。其中,进化上保守的miR-275/305簇在应对酵母食物刺激时表现正协同响应,并且在橘小实蝇脂肪体、肠道等脂肪富集组织高表达。利用CRISPR/Cas9基因编辑技术,敲除miR-275和miR-305显著降低了甘油三酯和糖原含量,而总糖含量显著升高,并损害橘小实蝇飞行能力(图1)。

图1. 突变miR-275和miR-305影响成虫能量代谢
为了进一步探究miR-275和miR-305的作用机制,作者利用两组学关联分析,在全基因范围内进行靶标基因筛选,然后利用显微注射、双荧光素酶检测、RNA免疫共沉淀及原位杂交等技术,最终证实了miR-275和miR-305分别作用于SLC2A1和GLIS2的3'UTR区域结合以抑制其表达。功能分析表明,SLC2A1和GLIS2分别参与碳降解和脂质代谢过程,通过RNAi干扰靶标基因,可以部分拯救由抑制miR-275和miR-305引起的代谢表型。进一步研究发现,注射外源胰岛素可以显著促进miR-275/305簇转录,抑制SLC2A1/GLIS2的表达,而干扰胰岛素素受体底物IRS则表现出相反的趋势。干扰TOR通路同样能够影响靶标基因的转录。这些结果表明,由miR-275/305簇介导的代谢网络是受胰岛素信号通路的调控。
基于上述结论,作者提出了一个miR-275/305簇调节能量代谢稳态的网络模型(图2)。摄入饮食酵母后,激活的胰岛素信号通路促进miR-275/305簇的转录,后者与靶基因SLC2A1/GLIS2结合后抑制其转录,从而保证正常的代谢生理,TOR通路也能独立调控靶标基因而不影响miRNA的转录。在酵母剥夺条件下,TOR和胰岛素信号通路活性被抑制,miRNA转录随之减少,由miRNA介导的抑制作用减弱,表现为增强SLC2A1/GLIS2转录以维持基本代谢所需能量的供应。

图2. miR-275/305簇通过胰岛素信号通路维持橘小实蝇能量代谢稳态
华中农业大学博士研究生谢俊飞为论文第一作者,张宏宇教授和李晓雪教授为共同通讯作者,已毕业博士生郑文平、蔡朝辉和研究生陈豪参与部分研究工作。本项研究得到了国家重点研发计划(2019YFD1002100)和国家现代农业产业技术体系(CARS-26)的支持。
张宏宇教授团队长期致力于实蝇等园艺与城市害虫灾变规律与绿色防控、入侵生物与生物安全研究,取得了一系列研究进展,部分成果已在Nature Communications、ISME J、PLoS Pathogens、Cells、Frontiers in Microbiology、Evolutionary Applications、Insect Mol Biol等高水平杂志发表